Découvrez les chemins secrets de Hitomi’s Sick Pleasure
Dans ce guide, nous allons vous révéler les différents chemins et fins de Hitomi’s Sick Pleasure, un jeu à choix de chemins en constante évolution. Nous vous montrerons comment obtenir chaque chemin et les conditions pour les atteindre.
Les trois chemins principaux
Il existe trois chemins principaux dans le jeu : l’esclave, le cocu et un chemin secret. Voici les étapes à suivre pour obtenir chaque chemin.
La route de l’esclave
C’est le chemin le plus facile et le plus direct. Il ne nécessite pas de conditions spécifiques pour être atteint.
La route du cocu
Pour atteindre ce chemin, il vous faut faire un compliment à Hiroto, mais refusez la première fois qu’il vous le propose. Il ne faut pas non plus donner un extincteur, ni pousser la porte. Il est important de respecter ces conditions pour obtenir ce chemin.
Les fins du jeu
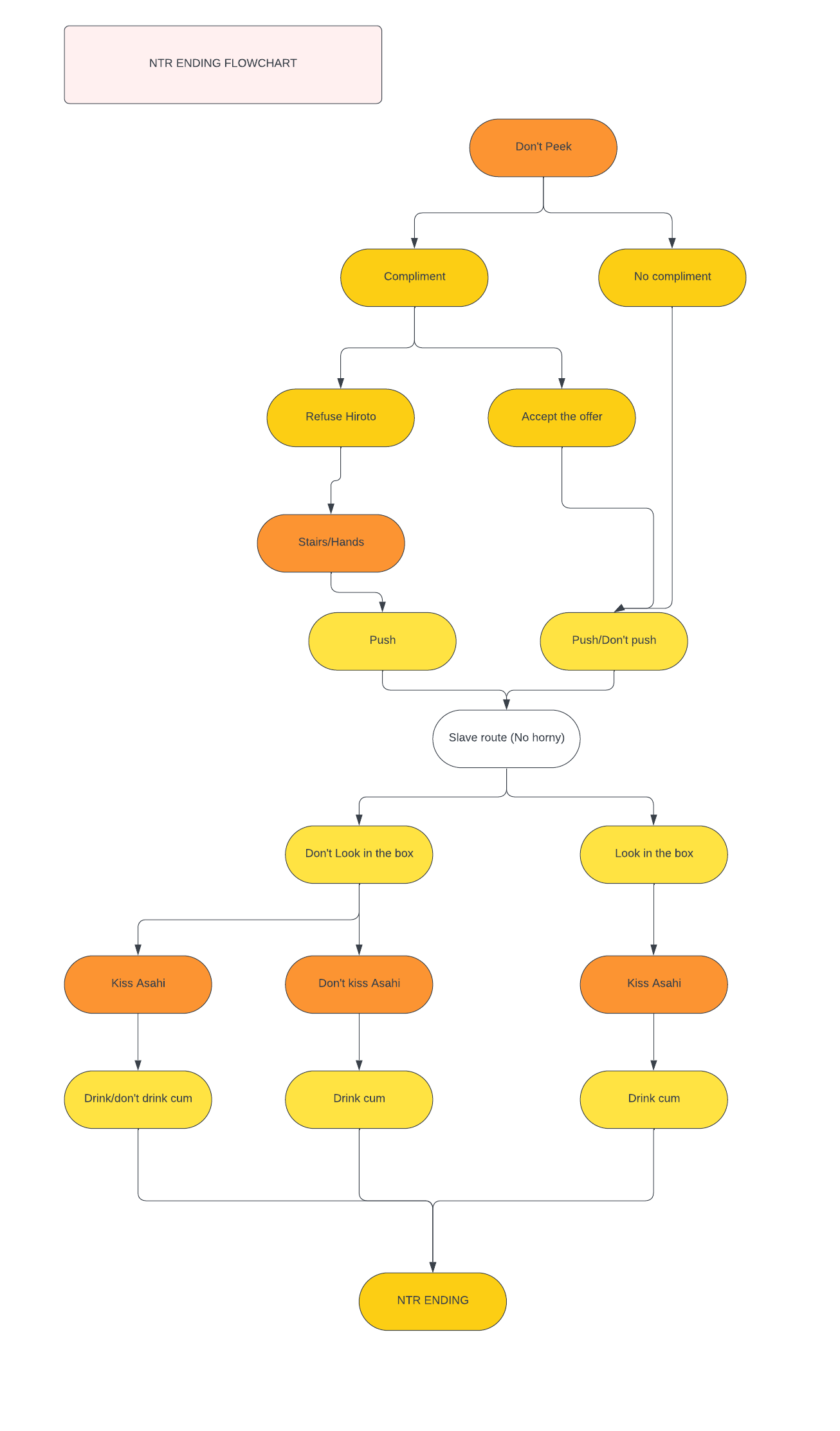
Hitomi’s Sick Pleasure propose trois fins différentes, dépendant des chemins que vous aurez choisis. Voici les diagrammes qui vous aideront à atteindre chaque fin.
Fin de NTR
Pour atteindre cette fin, vous devez suivre le chemin de l’esclave ou du cocu. Voici le diagramme qui vous aidera à comprendre les conditions pour atteindre cette fin.
[Insertion du diagramme NTR]
Fin de corruption
Pour atteindre cette fin, vous devez suivre le chemin de la BBC. Voici le diagramme qui vous aidera à comprendre les conditions pour atteindre cette fin.
[Insertion du diagramme de corruption]
Sous-route de la BBC
En suivant le chemin de la BBC, vous pouvez atteindre cette sous-route. Voici le diagramme qui vous aidera à comprendre les conditions pour atteindre cette sous-route.
[Insertion du diagramme de la sous-route de la BBC]
En suivant ce guide, vous pourrez maintenant découvrir les chemins secrets de Hitomi’s Sick Pleasure et atteindre les fins du jeu. Bon jeu!







Deja un comentario